凈夫人私墊能治病,代理能致富?品牌方曾因虛假宣傳遭處罰
發布: 2021-04-23 14:52:06 作者: 佚名 來源: 捉銷師
面對“消字號”產品的市場亂象,捉銷師曾不止一次對“消字號”性質進行科普:消字號,是經地方衛生部門審核批準的衛生批號,雖然不具備任何療效,屬于衛生消毒用品范疇,檢測指標主要為殺菌作用。消字號僅有消毒功能不具備治療效果,生產企業和經營企業不應該對"消"字產品做任何有療效的宣傳。
消字號和國藥準字號有著本質的差別:
1、消字號僅屬于衛生消毒用品范疇,而國藥準字號是真正具備療效的藥品。
2、消字號僅有消毒功能不具備治療效果,而國藥準字號以治療作用作為首要目標,具有針對性治療功能。
3、消字號產品的許可證發放與管理僅由省級以下衛生行政部門負責,審批時間一個月,檢測指標主要為殺菌作用,審批費用僅數千元;而準字號則專門由國家食品藥品監督管理局審批,并且要經過藥理、病理、毒副作用測試和臨床驗證等一系列環節,在確保安全有效的情況下才可能批準,整個過程通常需要5-10年,費用也高達數百萬甚至數千萬元。
關于這一點,市場上消字號產品品牌方都應該很清楚,但是審批流程簡單研發成本低、可能是消字號產品充斥市場的主要原因。
與此同時,因為多數民眾多消字號產品性質的不了解,成為眾多別有用心的企業夸大宣傳用來斂財的工具,導致消字號產品市場亂象叢生。
凈夫人奢華私墊就是其中之一。
品牌方虛假宣傳行為遭處罰
經查,凈夫人商標屬于義烏市熙鳳堂電子商務有限公司(以下簡稱熙鳳堂)所有。

圖片資料來源于企查查APP

經查詢得知,熙鳳堂早在2016年7月,因虛假宣傳行為遭到義烏市場監督管理局處以20000元的罰款,要求其“停止違法行為,消除影響。”

根據凈夫人奢華私墊合格證信息可知,該產品衛生許可證為:粵衛消證字(2013)第1145號。凈夫人奢華私墊應屬于消毒產品,不是藥品,不能代替藥物用于治療疾病。盡管因虛假宣傳行為遭處罰,同時產品屬于消毒產品,但是凈夫人奢華私墊的宣傳文案依然問題頗多。

在凈夫人奢華護墊的宣傳材料中寫道:凈夫人可以調理宮頸糜爛、霉菌滴蟲、細菌性陰道炎、子宮淤血、肌瘤囊腫、盆腔炎及盆腔積液、附件炎、輸卵管堵塞、白帶異常、瘙癢異味、陰道松弛、月經不調、宮寒痛經、不易受孕者等,在調理的同時可以保養卵巢,縮陰,產后修復等。
由此可見,品牌方熙鳳堂盡管在2016年就因虛假宣傳行為遭受處罰,但是這種行為依然沒有因此得到遏制。
筆者推測,可能與凈夫人奢華私墊品牌方、出品方、生產方三者分離逃避監管有關。
熙鳳堂成立于2016年,法人項華東(持股70%;兼任經理和執行董事);監事汪建德,持股30%。

圖片資料來源于企查查app
兩者共同執掌的公司還包括凈夫人奢華私墊出品商廈門顏美貿易有限公司,該公司法人法人項華東(持股70%;兼任經理和執行董事);監事汪建德,持股30%。與熙鳳堂如出一轍。

值得一提的是,廈門顏美貿易因通過登記的住所或者經營場所無法聯系被廈門集美區市場監管局列入異常。
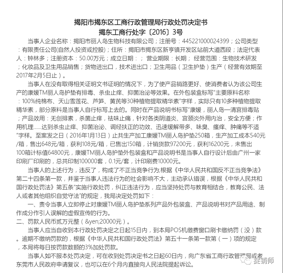
值得玩味的是,凈夫人奢華私墊的生產商揭陽市麗人島生物科技有限公司,2018年因生產的消毒產品的標簽出現對疾病的治療效果而遭到行政處罰。

另外早在2016年,揭陽市麗人島生物科技有限公司因不正當競爭行為遭當地工商管理部門罰款20000元。

在處罰決定書中寫道:“為了使產品銷路更好,使消費者認為該公司生產的康媛TM麗人島護墊有排毒、殺蟲止癢、抑菌治泌等效果。”“同時在產品說明書標寫康媛——麗人島清宮排毒貼;產品效用:無創排素,殺菌止癢,祛味止痛,針對各種陰道炎、宮頸炎外用內治,安全方便;作用機理......達到殺蟲止癢、抑菌治泌、調經扶正的功效,迅速緩解帶多、味臭、瘙癢、腫痛等不適字樣”。
結合上文中提到的凈夫人奢華私墊宣傳功效,兩者之間有異曲同工之處,唯一的區別是凈夫人奢華私墊并沒有將功效寫在包裝盒、說明書上,而是通過網絡渠道對產品功效進行宣傳。
市場運作模式涉嫌傳銷
與產品功效涉嫌夸大宣傳問題同時存在的,還有凈夫人的市場運作模式。

級別詳細介紹
1、體驗:拿貨10片,220元,體驗每片單價是22元,體驗不可授權做代理。
2、特約:特約代理 是我們的最低級別代理,只需要拿貨一個周期,也就是20片,360元,就可以做代理授權進群學習;特約每片的單價是18元。
3、一級:需要拿貨兩箱,2600元;一級每片的單價是13元。
4、總代:需要拿貨15箱,15000元,外加保證金1000元,共16000元;總代每片的單價是10元。
5、CEO:需要拿貨100箱,70000元,外加保證金5000元,共75000元;CEO每片的單價是7元。
加盟流程與眾多微商相類似:打款、發貨、授權入代理群、指導賣貨。

另外值得一提的是,凈夫人護墊因主要標簽為“發展下線拉人頭”已被認同標記162次。
無疑,凈夫人奢華護墊的品牌代理商政策涉嫌傳銷。

2005年頒布實施的“兩條例”
依據中華人民共和國《禁止傳銷條例》,下列行為,屬于傳銷行為:
(一)組織者或者經營者通過發展人員,要求被發展人員發展其他人員加入,對發展的人員以其直接或者間接滾動發展的人員數量為依據計算和給付報酬(包括物質獎勵和其他經濟利益,下同),牟取非法利益的;
(二)組織者或者經營者通過發展人員,要求被發展人員交納費用或者以認購商品等方式變相交納費用,取得加入或者發展其他人員加入的資格,牟取非法利益的;
(三)組織者或者經營者通過發展人員,要求被發展人員發展其他人員加入,形成上下線關系,并以下線的銷售業績為依據計算和給付上線報酬,牟取非法利益的。
有上述行為之一的,均屬于傳銷行為。
繳納費用獲得加入資格,發展人員牟取暴利,團隊計酬層層返利,凈夫人奢華護墊的品牌代理商政策與《禁止傳銷條例》有沖突。
編者按
暫且不論凈夫人的三個關聯方熙鳳堂、揭陽市麗人島生物科技有限公司、廈門顏美貿易三者之間具體有著怎樣的利益輸送關系。單論三家公司自身出現的問題就值得無論是產品使用者還是代理商提高警惕:生產商和品牌商均因虛假宣傳的行為遭到過處罰,出品商更是已經被列入異常。
結合凈夫人奢華私墊市場運作方式可以發現:涉嫌傳銷和虛假宣傳永遠是一對不離不棄的怪胎。涉嫌傳銷行為對于交錢、囤貨的產品代理人來說意味著極高的風險。
值得一提的是,凈夫人奢華私墊只是一款“消字號”消毒產品,如果真的相信消毒產品能夠治療疾病,可能會耽誤病情,給身體帶來更大的傷害。
關于凈夫人奢華私墊,捉銷師將持續關注報道,希望有相關經歷的受害人能及時與本平臺聯系,積極維護自身合法權益。
今日新聞頭條
我也說兩句
| 驗證碼: |
已有評論 0 條 查看全部回復










